👋 Sabar ya, memang agak lama untuk memuat...

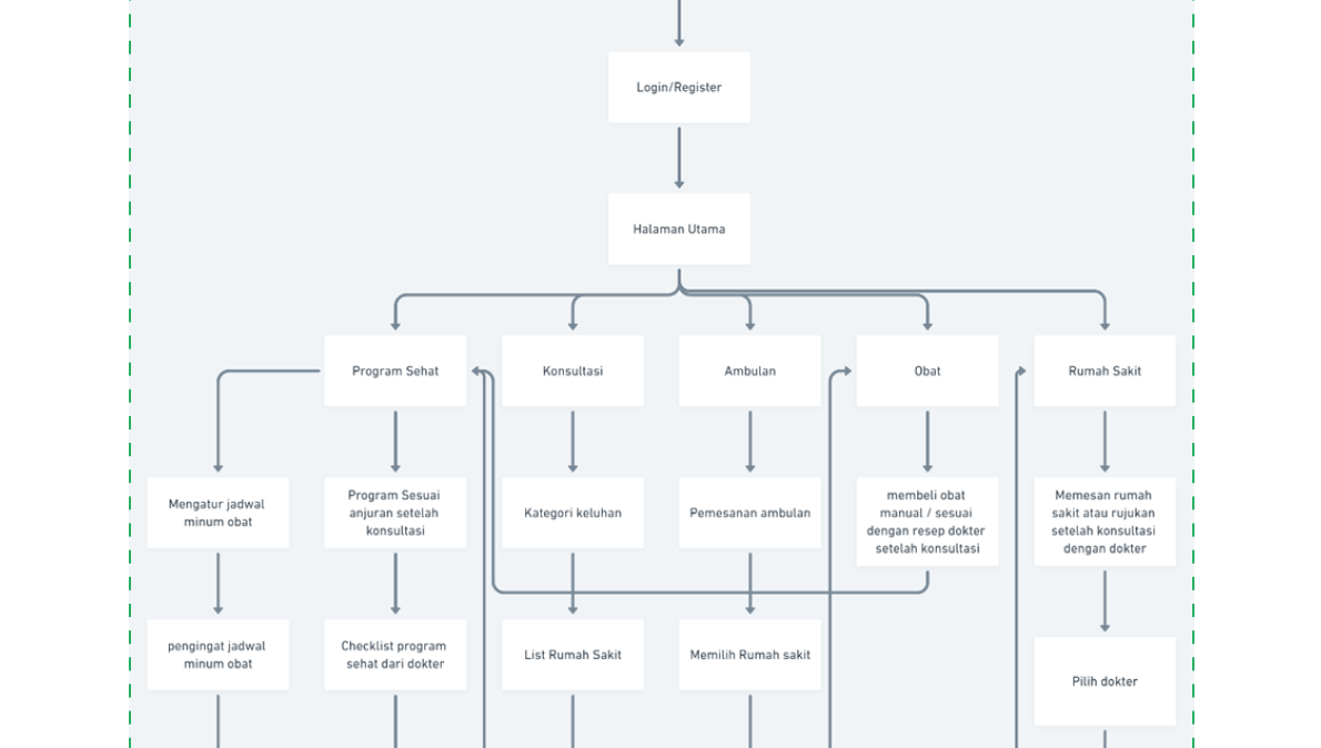
MedApps Telemedicine

Case Study
Tools
img-portfolio img-portfolio img-portfolio img-portfolio img-portfolio img-portfolio img-portfolio img-portfolio img-portfolio img-portfolio img-portfolio img-portfolio img-portfolio img-portfolio img-portfolio img-portfolio img-portfolio img-portfolio img-portfolio img-portfolio img-portfolio img-portfolio img-portfolio img-portfolio img-portfolio img-portfolio img-portfolio img-portfolio img-portfolio img-portfolio img-portfolio img-portfolio img-portfolio img-portfolio img-portfolio img-portfolio img-portfolio img-portfolio img-portfolio